找回密码
 立即注册
搜索

俄罗斯网安巨头开源AI黑客:10+Agent协同挖漏洞

作者:admin | 时间:12 小时前 | 阅读:5| 显示全部楼层

马上注册,让你轻松玩转程序园

您需要 登录 才可以下载或查看,没有账号?立即注册

x

目前已经获得 7.2K Star,安全圈,编程圈都在关注。

f1ce5aad83d6bf5422e07802a95723b2.jpg

a763fa03b7302b9df384103ffaa7f5e2.jpg

01怎么自动干的

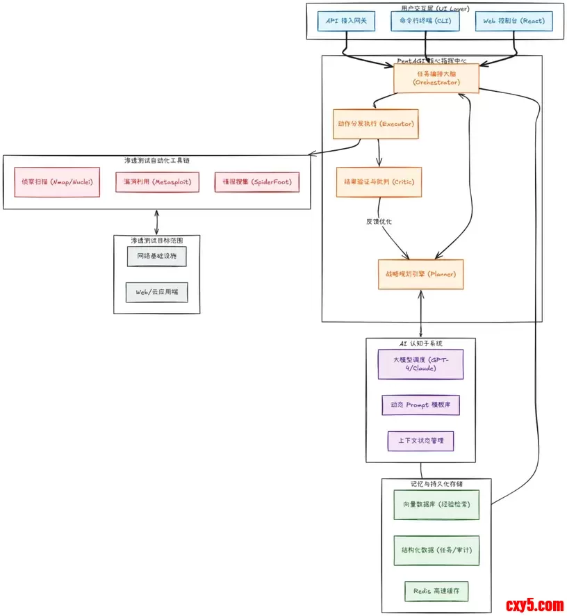
这个项目叫PentAGI,全称Penetration testing Artificial General Intelligence(渗透测试通用人工智能)。

名字够唬人。但它是真能干活。

给它一个目标网站,它会自己跑完整套流程:

①侦察:扫描目标,找开放端口和服务

②分析:判断攻击面,决定从哪下手

③攻击:尝试SQL注入、XSS、目录遍历...走不通就换策略

④报告:把漏洞整理成文档,附带利用方法

关键在哪?

13个专业化AI Agents互相通信,实时调整策略。就像特种部队,各司其职又默契配合。

按渗透测试流程分工:

侦察阶段:Searcher(信息搜索)、Enricher(数据丰富)

规划阶段:Primary Agent(主推理)、Adviser(专家顾问)、Reflector(自我反思)

攻击阶段:Pentester(渗透测试)、Coder(代码分析)、Installer(安装配置)

报告阶段:Generator(内容生成)、Refiner(内容优化)

辅助支持:Assistant(交互助手)、Simple/Simple JSON(基础任务)

49913c19fe9ea4086156999dab0f0f96.jpg

全程零人工干预。

这就解决了“流程繁琐”的问题——以前人工要几天,现在AI几小时搞定。

02为啥比人靠谱

三个核心优势。

第一,越用越聪明。

传统渗透测试最大的问题:知识无法复用。

测试工程师走了,经验就散了。下次遇到类似漏洞,新人还得踩一遍坑。

PentAGI用pgvector向量数据库+Neo4j知识图谱,把每次成功的攻击方法自动存入知识库。

下次遇到类似漏洞?直接调用历史经验。

这就是AI比人强的地方:它不会忘。

第二,环境安全可控。

人工测试最怕啥?误伤生产环境。

PentAGI所有测试都在Docker容器里跑,完全隔离。内置20+专业安全工具:nmap、metasploit、sqlmap、nikto、dirb...

不用自己配环境。不用担心误伤。

沙箱里随便搞。

第三,协作比人类高效。

传统渗透测试团队:每个人负责一块,沟通靠开会。

PentAGI的13个Agents:实时通信,秒级响应。

Pentester发现一个可疑点→立即通知Coder写exploit

Coder写完代码→Reflector自我检查有没有问题

攻击失败→Adviser提供新思路,Primary Agent调整策略

这不是简单的工具堆砌,而是真正的智能协作。遇到问题不死磕,换思路、调方案。

88a2ffe2c29480ce506da81b6f7492c5.jpg

给劲儿。

03谁能用

三类场景:

场景一:中小企业做安全测试

没预算请专业团队?用PentAGI。给个网站URL,自动扫描、测试、出报告。

场景二:安全团队持续监控

定期跑测试,及时发现新漏洞。比人工更稳定。

场景三:安全新人学习

看AI怎么做渗透测试,学习攻击思路和工具使用。

部署也简单。5分钟Docker一键部署:

git clone→配置LLM API→docker-compose up

您需要登录后才可以回帖 登录 | 立即注册
220+安全工具+AI渗透助手,Windows下零依赖的渗透测试
220+安全工具+AI渗透助手,Windows下零依赖的渗透测试
该工具专为运维和安全检查和学习研究设计,类似于软件商城,可以实现工具下载、更新,并提供自动化安装脚本
最适合网安公司研究的大模型(越狱版Gemma-4-31B)
最适合网安公司研究的大模型(越狱版Gemma-4-31B)
@outsource_在4月5日发布了越狱版Gemma-4-31B 越狱无限制非常适合网安创业团队、公司进行开发安全工具、辅
给 AI 装上黑客大脑:hack-skills
给 AI 装上黑客大脑:hack-skills
项目地址:https://github.com/yaklang/hack-skills 仓库 Banner hack-skills 不是教你怎么用某款漏洞扫描
CyberStrikeAI 用AI 打穿你的目标系统
CyberStrikeAI 用AI 打穿你的目标系统
CyberStrikeAI 是一个用 Go 写的 AI 原生安全测试平台。你用自然语言告诉它要测什么,它自动帮你调用 100+
韩国知名黑客宣布已成功攻克PS5和PS4的系统
韩国知名黑客宣布已成功攻克PS5和PS4的系统
一位韩国知名黑客近日宣布,他已成功攻克PS5和PS4的系统内核,发现了一个索尼官方至今未知的零日漏洞。这意
俄罗斯军事黑客在乌克兰部署恶意 Windows 激活工具
俄罗斯军事黑客在乌克兰部署恶意 Windows 激活工具
据EclecticIQ威胁分析师披露,俄罗斯军事网络间谍组织Sandworm正在针对乌克兰的Windows用户,通过恶意的微
Anthropic 推出 Claude Mythos 模型,发现数千零日漏洞
Anthropic 推出 Claude Mythos 模型,发现数千零日漏洞
人工智能公司Anthropic宣布推出名为Project Glasswing的网络安全新计划,将使用其前沿模型Claude Mythos的
“PowerOFF 行动” 锁定 7.5 万名 DDoS 用户,关停 53 个域名
“PowerOFF 行动” 锁定 7.5 万名 DDoS 用户,关停 53 个域名
在 “PowerOFF 行动” 最新阶段的国际执法行动中,已通过电子邮件和信件对超过 7.5 万名使用分布式拒绝服务
俄罗斯网安巨头开源AI黑客:10+Agent协同挖
目前已经获得 7.2K Star,安全圈,编程圈都在关注。 01怎么自动干的 这个项目叫Pe
220+安全工具+AI渗透助手,Windows下零依赖
该工具专为运维和安全检查和学习研究设计,类似于软件商城,可以实现工具下载、更新,
最适合网安公司研究的大模型(越狱版Gemma-
@outsource_在4月5日发布了越狱版Gemma-4-31B 越狱无限制非常适合网安创业团队、公司
给 AI 装上黑客大脑:hack-skills
项目地址:https://github.com/yaklang/hack-skills 仓库 Banner hack-skills 不是教
CyberStrikeAI 用AI 打穿你的目标系统
CyberStrikeAI 是一个用 Go 写的 AI 原生安全测试平台。你用自然语言告诉它要测什么,
Anthropic 推出 Claude Mythos 模型,发现
人工智能公司Anthropic宣布推出名为"Project Glasswing"的网络安全新计划,将使用其前
“PowerOFF 行动” 锁定 7.5 万名 DDoS 用
在 “PowerOFF 行动” 最新阶段的国际执法行动中,已通过电子邮件和信件对超过 7.5 万
ZionSiphon 恶意软件专盯水处理系统搞破坏
一款名为ZionSiphon的新型恶意软件专为运营技术环境打造,将目标锁定在水处理和海水淡
继 Anthropic 发布 Mythos 后,OpenAI 扩大
在Anthropic推出Claude Mythos人工智能模型几天后,OpenAI推出了GPT-5.4-Cyber。这是
Claude Code、Gemini CLI 和 GitHub Copilo
一名研究人员披露了一种名为“注释与控制”的提示注入攻击方法细节,该方法已被证实可