找回密码
 立即注册
首页 业界区 安全 主动功率因数校正器(Active Power Factor Correcting,A ...

主动功率因数校正器(Active Power Factor Correcting,APFC)的仿真解析

洪势 2 小时前
本文首发:博客园 · 作者:CIB27149
转载请注明出处:https://www.cnblogs.com/CIB27149/p/19345719/active-power-factor-correcting-APFC-geckocircuits-simulation
当整流器接入市电工作时,APFC通过控制环路调节输入电流,使其波形跟随市电电压呈正弦变化,从而提高功率因数。APFC的评价指标主要有功率因数(PF)和电流总谐波失真率(THD)。本文以最常见的Boost型APFC为例,介绍其工作原理和控制策略。
APFC的基本原理

APFC的核心思想是让输入电流波形主动跟随电压波形。最常见的实现方式是采用Boost升压拓扑结构。
未加APFC时的输入电流特征

当一个电路没有APFC时,典型的输入电流波形如下图所示:
1.png

从上图可以看出,当市电电压瞬时值高于母线电压时,整流二极管导通,市电向母线电容充电。因此在每个正弦波峰值附近,市电电流会出现一个持续时间短但峰值高的窄脉冲,其余时间电流几乎为零。这种电流波形具有以下特征:

  • 峰值高:电容充电特性导致电流瞬间很大
  • 导通角小:二极管仅在电压峰值附近导通
  • 谐波丰富:包含大量高次谐波分量
这种未经过调节的电流波形PF值低(通常仅0.5-0.6),THD高(可超过100%),对电网环境和设备有严重危害。
Boost型APFC的工作原理

为了改善上述问题,在整流器后级串接Boost电路,如下图所示:
2.png

利用Boost电路的电感储能特性和开关管的PWM调节,可以实现:

  • 电流连续化:通过高频开关使输入电流在整个工频周期内连续
  • 波形正弦化:控制电感电流的包络线跟随电压波形呈正弦变化
  • 升压作用:Boost电路将母线电压提升至高于输入电压峰值(通常380V-400V),消除死区
APFC的控制环路设计

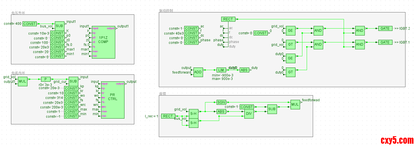
本文介绍的APFC控制环路采用电压外环、电流内环的串级控制方式,同时叠加输入电压前馈,控制框图如下:
3.png

各环节功能说明

控制环节作用实现方式电压外环稳定母线电压在设定值PI/1P1Z补偿器,输出为电流幅值指令乘法器生成正弦电流参考电压外环输出 × 整流后电压波形输入电压前馈提高动态响应将输入电压形状直接叠加到电流指令电流内环跟踪正弦电流参考PR控制器(对基波增益高)下图是在GeckoCircuits中模拟的APFC控制环路实现:
4.png

关键设计要点

  • 电压外环:使用数字1P1Z补偿器(详见我的另一篇随笔:《在 GeckoCIRCUITS 上开发新工具模块的方法》),它能有效跟踪直流信号
  • 电流内环:采用PR控制器,对工频正弦信号具有高增益,可实现对交流指令的无静差跟踪
  • 输入电压前馈:将整流后的正弦半波电压直接引入电流指令,其作用包括:

    • 减轻电流环的跟踪负担
    • 提高系统动态响应速度
    • 改善输入电流波形质量

电路结构与驱动策略

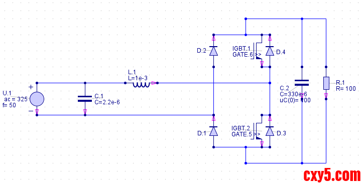
本文仿真采用的电路是无桥Boost PFC拓扑(Bridgeless Boost PFC),其电路结构及工作过程如下图所示:
5.png

6.png

无桥Boost PFC的工作特点

  • 省去了传统整流桥,利用开关管体二极管实现整流功能
  • 导通损耗降低:电流路径上仅经过2个半导体器件(传统拓扑需3个)
  • 驱动策略特殊:需要根据输入电压极性切换控制逻辑
驱动信号分配原则

  • 正半周

    • IGBT.2高频PWM开关,控制电感储能与释能
    • IGBT.1保持常通,作为电流回路路径

  • 负半周

    • IGBT.1高频PWM开关
    • IGBT.2保持常通

这种驱动策略确保了无论输入电压极性如何,Boost电路都能正常工作,且电流波形保持正弦。
运行仿真

仿真波形如下图,在PFC启动前期,母线电压未进入稳定状态且低于市电电压峰值,电流波形呈现出窄导通角的特征。母线电压升起来并稳定之后,电流波形呈现正弦曲线。
7.png


来源:程序园用户自行投稿发布,如果侵权,请联系站长删除
免责声明:如果侵犯了您的权益,请联系站长,我们会及时删除侵权内容,谢谢合作!

相关推荐

您需要登录后才可以回帖 登录 | 立即注册