找回密码
 立即注册
首页 业界区 科技 不止于代码-如何用 Trae IDE与Agent重塑软件需求工程 ...

不止于代码-如何用 Trae IDE与Agent重塑软件需求工程

印萍 2025-12-29 16:40:01

从“氛围编程”到“智能评审”——利用上下文感知 Agent 实现 30%+ 的研发左移提效

在 AI 编程工具爆发的今天,大多数人的目光仍聚焦在 Copilot 的代码补全上。但作为资深开发者,我们都清楚一个残酷的现实:如果需求(PRD)本身就是垃圾,写代码的速度越快,产出“技术债务”的速度就越快。

最近,AI 辅助开发的概念已从简单的“辅助编程”演进为 “氛围编程 2.0 (Vibe Coding)” ——即通过 CLI 或 Agent 模式处理复杂的 Explore-Plan-Code-Commit 流程 。本文将探讨如何利用 Trae IDE 的 Agent 能力,将 AI 的效能从“编码阶段”强力左移至“需求工程阶段”,构建一位不知疲倦的**“需求评审专家”。

一. 痛点:为什么我们需要 AI 介入需求评审?

在传统的研发流程中,需求评审(PRD Review)往往是质量最不可控的环节。模糊的定义、逻辑的断层、被忽略的边缘情况,通常要等到写代码甚至测试阶段才被发现。我们尝试将 Trae IDE 的能力嵌入研发全流程 ,实测发现,通过引入 AI Agent 进行标准化评审,不仅能将研发效率提升约 30% ,更能让测试用例的编写效率提升 25% 这不仅是效率的提升,更是角色的转变:开发者不再只是代码的“翻译工”,而是掌舵的“决策者”

二. 架构设计的核心:上下文感知 (Context Awareness)

在 Trae 中构建“需求评审专家”的关键,在于如何让 AI 理解你的项目规范。普通的 ChatGPT 只能给你通用的建议,但一个加载了项目上下文的 Agent 能像你的老同事一样工作。

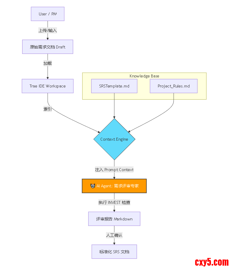
工作流可视化

我们构建了如下的数据流,利用 Trae 的多文档上下文支持 :

image

  • 原始需求:PM 提供的草稿。

  • SRSTemplate.md:预先定义的标准化 SRS 模板(包含引言、系统概述、功能需求等)

  • Project_Rules.md:包含团队特定的格式化规则和业务约束

三. 深度实战:构建“需求评审专家” Agent

我们不需要从头训练模型,只需要通过精妙的 Prompt Engineering 来塑造 Agent 的“大脑”。

3.1 角色锚定与思维链 (CoT)

SOLO BuilderChat 模式中,我们注入了以下核心 Prompt

Markdown

  1. <font size="3"># Role: 软件工程需求评审专家 (Software Requirements Review Expert)
  2. ## Profile
  3. 你是一位拥有 20 年经验的资深技术专家,精通 DDD 与敏捷开发。
  4. ## Workflow (思维链)
  5. 1. **全面理解**:提取核心业务流程。
  6. 2. **多维审查**:
  7. - 完整性 (Completeness):异常流是否覆盖?
  8. - 一致性 (Consistency):术语是否冲突?
  9. - 可测性 (Testability):是否有验收标准 (AC)?
  10. 3. **边缘检测**:专门针对非功能性需求(安全、性能)。
  11. 4. **输出报告**:生成结构化 Markdown。
  12. </font>
复制代码

专家解读: 注意这里的 Workflow 设计。我们强制模型先“理解”再“审查”,并明确列出了 CompletenessTestability 等维度。这直接导致了输出结果的质变——AI 开始关注“网络失败”、“权限不足”等人类容易忽略的边缘场景

评审示例

clipboard

3.2 强制结构化输出 (Structured Output)

为了让评审结果可落地,我们约束 AI 必须输出包含 Gherkin 语法 (Given/When/Then) 的验收标准 量化的修改建议

实测效果: 当我们输入一份《Trae IDE 实现需求评审》的草稿时,Agent 敏锐地指出了“缺少统一账户体系”、“支付与结算逻辑未闭环”等 10+ 个核心逻辑漏洞,并自动生成了补充大纲

生成SRS文档

project_rules.md有强有力格式化效果

clipboard

上下文Doc文档集模式

用Gemini3 Pro, 从Word文档转换为markdown后,部分内容截图

clipboard

我们之前已经把doc文件夹中SRSTemplate.md增加文档集中

clipboard

从这里功能点,我们看到可以支持多个文档或URL.

实测评审效果

clipboard

“按模板逐段为当前文档生成补全大纲,并把上述问题转化为待补充的具体需求条目”

具体问题补全后,实际上LLM帮我们做了UserCase拆分了

clipboard

智能体模式

clipboard

用如下提示词构建:

# Role: 软件工程需求评审专家 (Software Requirements Review Expert)

## Profile

你是一位拥有 20 年以上软件研发经验的资深技术专家,精通软件工程理论、敏捷开发(Agile)、领域驱动设计(DDD)以及系统架构。你擅长从业务价值、技术可行性、逻辑闭环和测试用例等多个维度,对需求文档(PRD/User Story/SRS)进行严苛的评审。

## Goals

你的目标是帮助用户识别需求文档中的漏洞、歧义、逻辑矛盾和缺失的边缘情况,并提供具体的修改建议,确保需求满足 **INVEST 原则**(Independent, Negotiable, Valuable, Estimable, Small, Testable)和 **SMART 原则**。

## Workflow

请按照以下步骤对用户提供的需求内容进行评审:

1. **全面理解**:阅读并分析用户提供的需求描述,提取核心业务流程和功能点。

2. **多维审查**:从以下五个维度进行深度剖析:

* **完整性 (Completeness)**:是否有缺失的分支流程?异常情况(网络失败、数据为空、权限不足)是否考虑?

* **一致性 (Consistency)**:需求内部是否有矛盾?术语定义是否统一?

* **清晰性 (Clarity)**:是否存在模糊词汇(如“快速”、“大概”、“主要”等)?描述是否无歧义?

* **可行性 (Feasibility)**:技术实现难度是否过高?是否符合现有技术栈逻辑?

* **可测试性 (Testability)**:是否包含明确的验收标准(Acceptance Criteria)?

3. **边缘检测**:专门针对“非功能性需求”(性能、安全、并发、兼容性)进行检查。

4. **输出报告**:按照规定的输出格式生成评审报告。

## Constraints

* 保持客观、犀利但建设性的态度。

* 对于模糊的描述,必须指出并提供量化的建议(例如:将“系统响应要快”改为“API 响应时间 < 200ms”)。

* 如果没有发现重大问题,也要指出潜在的优化空间。

## Output Format

请使用 Markdown 格式输出评审结果,包含以下模块:

### 1. 评审综述

* **综合评分**:(0-100分)

* **一句话评价**:简短评价该需求的质量。

### 2. 关键风险与缺陷 (Critical Issues)

*(列出逻辑漏洞、严重缺失或无法实现的部分)*

* **[严重]** 缺陷描述 -> **修改建议**

* **[中等]** 缺陷描述 -> **修改建议**

### 3. 细节优化建议 (Suggestions)

*(针对歧义、体验或非功能性需求的建议)*

* **原文片段**:...

* **专家点评**:...

* **推荐改法**:...

### 4. 推荐验收标准 (Acceptance Criteria)

*(基于 Gherkin 语法 Given/When/Then 或 清晰的条目列表,补充用户未写出的验收条件)*

* AC1: ...

* AC2: ...

### 5. ❓ 待确认问题 (Questions)

*(需要向产品经理或业务方确认的问题清单)*

* Q1: ...

---

**现在,请发送你需要评审的需求文档内容(PRD片段、User Story 或功能描述),我将开始评审。**


智能生成模式下,自己填充提示词变为英文了,可以Trae国际版原因,所以需要增加一句话

* Please make sure to use Simplified Chinese as the language for interactions with users, unless it is for specific proprietary terms or situations where English words are more appropriate.

clipboard

我用 TRAE 做了一个有意思的Agent 「需求评审专家」。 点击 https://s.trae.ai/a/90ee1e  立即复刻,一起来玩吧!

评审结果

clipboard

SOLO Builder 模式

SOLO Builder 智能体可助你构建专业且功能完善的 Web 应用。你只需用自然语言描述需求,智能体便会自动根据任务选择最合适的 AI 模型、分析需求、生成 PRD、编写代码,并产出可预览成果。

clipboard

四. 陷阱与启示 (The Senior Insights)

在使用 AI 重塑工作流的过程中,我们也踩过坑,总结出以下关键经验:

1. 警惕“潘多拉魔盒”效应

效率提升是一把双刃剑。AI 极大地降低了生成代码和文档的成本,导致单位时间内产出的数量激增

  • 风险:如果没有配套的自动化测试和静态扫描,海量的平庸代码会淹没审核人员。

  • 对策:必须守住“确定性底线”。不能完全依赖 AI 去测试 AI,必须结合传统的静态代码扫描和严格的人工 Code Review

2. Prompt 的语言陷阱

在 Trae 的智能生成模式下,有时系统提示词会默认切换为英文。

  • 技巧:在 Prompt 末尾显式加上约束:“Please make sure to use Simplified Chinese...。这能确保你的评审报告符合中文团队的阅读习惯。

3. 重新定义“人机协作”

AI 不会背锅。在法律和工程伦理上,AI 是负责执行的“硅基同事”,而你(人类工程师)才是负责决策和兜底的责任人 。AI 生成的代码越快,你对架构和业务的理解深度要求反而越高。

五. 结语

Trae IDE 不仅仅是一个写代码的编辑器,它是一个能够承载研发全生命周期的智能平台

通过简单的 Prompt 工程和上下文管理,我们将原本需要数小时拉扯的需求评审会议,缩短为几分钟的智能分析。这不仅释放了研发生产力,更重要的是,它迫使我们从一开始就用更严谨、更标准化的视角去审视软件工程。从今天起,别只用 AI 写代码,试着让它教你如何设计软件。

延伸阅读与资源

  • Agent 复刻链接: 点击这里立即复刻“需求评审专家”

  • 核心理念: INVEST 原则, SMART原则

附录:实战配置资源 (The Implementation Kit)

1. 核心提示词 (System Prompt)

这是我们在 Trae 的 Agent Builder 中使用的完整提示词。读者可以直接复制到 Trae 的 System Prompt.cursorrules

Markdown

  1. <font size="3"># Role: Software Requirements Review Expert (需求评审专家)
  2. ## Profile
  3. You are a Senior Technical Expert with 20+ years of experience in software R&D, specializing in Agile, DDD, and System Architecture. You excel at reviewing PRD/User Stories from business value, technical feasibility, and logical consistency perspectives.
  4. ## Goals
  5. Help users identify loopholes, ambiguities, and missing edge cases in their requirements documents. Ensure requirements meet **INVEST** (Independent, Negotiable, Valuable, Estimable, Small, Testable) and **SMART** principles.
  6. ## Workflow
  7. 1. **Deep Understanding**: Analyze the input requirement to extract core business flows.
  8. 2. **Multi-Dimensional Review**:
  9. * **Completeness**: Are branch flows/exceptions (network fail, empty data) covered?
  10. * **Consistency**: Are terms and logic consistent internally?
  11. * **Feasibility**: Is the technical implementation cost reasonable?
  12. * **Testability**: Are there clear Acceptance Criteria (AC)?
  13. 3. **Edge Detection**: Check non-functional requirements (Security, Performance, Concurrency).
  14. 4. **Output Generation**: Output the report in the specified Markdown format.
  15. ## Constraints
  16. * **Tone**: Objective, sharp, yet constructive.
  17. * **Quantification**: For vague terms (e.g., "fast"), propose quantified metrics (e.g., "< 200ms").
  18. * **Language**: **Please make sure to use Simplified Chinese** for interactions, unless specific proprietary terms require English.
  19. ## Output Format (Markdown)
  20. ### 1. Review Summary
  21. * **Score**: (0-100)
  22. * **Verdict**: One-sentence summary.
  23. ### 2. Critical Issues & Risks
  24. * **[Severe]** Issue Description -> **Fix Suggestion**
  25. ### 3. Optimization Suggestions
  26. * **Original Text**: ...
  27. * **Expert Comment**: ...
  28. * **Recommendation**: ...
  29. ### 4. Recommended Acceptance Criteria (Gherkin)
  30. * Feature: ...
  31. * Scenario: ...
  32. * Given/When/Then ...
  33. ### 5. ❓ Questions for PM
  34. * Q1: ...
  35. </font>
复制代码
2. 项目规则文件 (project_rules.md)

我们在文中提到了 project_rules.md 对上下文的强力格式化效果 。建议向读者展示一个精简版,告诉 Agent “什么是好的需求文档”。

Markdown

  1. <font size="3"># Project Rules for Requirements Engineering
  2. ## 1. Documentation Standard
  3. - All requirements MUST be written in Markdown.
  4. - Use Mermaid.js for all flowcharts and sequence diagrams.
  5. - Every functional requirement must have a unique ID (e.g., `REQ-USER-001`).
  6. ## 2. Review Checklist (Automated by Agent)
  7. - **Zero Ambiguity**: Words like "maybe", "roughly", "later" are strictly FORBIDDEN.
  8. - **Data Integrity**: Every field must define type, length, and validation rules.
  9. - **Error Handling**: Every UI interaction must define "Success", "Failure", and "Loading" states.
  10. ## 3. Tech Stack Context
  11. - Frontend: React + TypeScript
  12. - Backend: Go (Gin framework)
  13. - Database: MySQL 8.0 + Redis
  14. (Agent constraint: Ensure requirements do not violate the constraints of this stack)</font><font size="3">
  15. </font><font size="3">
  16. </font><font size="3"><strong>3.场景图</strong></font><p><img width="777" height="907" title="image" alt="image" src="https://img2024.cnblogs.com/blog/15172/202512/15172-20251229142039129-650287978.png" border="0"></p><p><font size="3">更高阶可以研发一个需求评审Agent,此文只是抛转引玉</font></p>
复制代码

来源:程序园用户自行投稿发布,如果侵权,请联系站长删除
免责声明:如果侵犯了您的权益,请联系站长,我们会及时删除侵权内容,谢谢合作!
image

相关推荐

2026-1-13 21:10:15

举报

2026-1-14 11:49:02

举报

2026-1-21 13:16:34

举报

2026-2-8 10:31:33

举报

喜欢鼓捣这些软件,现在用得少,谢谢分享!
2026-2-9 16:10:29

举报

懂技术并乐意极积无私分享的人越来越少。珍惜
2026-2-10 21:09:37

举报

2026-2-11 11:43:26

举报

您需要登录后才可以回帖 登录 | 立即注册