找回密码
 立即注册
首页 业界区 业界 这款开源调研系统越来越“懂事”了

这款开源调研系统越来越“懂事”了

连热 2025-10-1 13:14:55
问卷调查是了解用户需求的重要桥梁,但搭建这座桥的过程却常常让人抓狂:复杂的选项配置、呆板的界面设计、繁琐的数据管理……
调研为什么总是这么“肝”?
1.jpeg

今天,HelloGitHub 带来的开源调研系统 XIAOJUSURVEY(小桔调研),由滴滴开源专为调研而生。无论是问卷、考试、测评还是复杂表单,它都能轻松搞定。更酷的是,它还集成了 AI 生成问卷 功能,通过对话即可生成问卷,支持实时预览和调整,真正让问卷设计变得“得心应手”。
2.png

GitHub 地址:github.com/didi/xiaoju-survey
一、XIAOJUSURVEY 是什么?

XIAOJUSURVEY(小桔调研)是一款轻量、安全的开源调研系统,提供面向个人和企业的一站式解决方案,帮助用户快速构建各类问卷、考试、测评和复杂表单,满足多样化的线上调研需求。
3.jpeg

核心功能

易用性

  • 多样化数据采集:支持文本输入、评分、投票、文件上传等多种表单。
  • 智能逻辑编排:配置显示跳转逻辑、选项引用等动态规则,轻松定制复杂问卷。
  • 高效团队协作:支持空间管理与多角色权限管理。
  • 数据分析与导出:内置分题统计、交叉分析和数据导出功能。
美观性

  • 主题定制:支持品牌化定制,包括颜色、背景、Logo 和结果页。
  • 多端适配:通过嵌入式 SDK,轻松适配 Web 与移动端场景。
安全与扩展性

  • 安全保障:内置传输加密、敏感词过滤和发布审查功能。
  • 自定义集成:支持 Hook 配置,灵活对接第三方系统。
二、快速上手

XIAOJUSURVEY(小桔调研)依赖 MongoDB,如果你本地没有现成的 MongoDB,那么最简单的办法就是 docker-compose 一键安装。
只需将项目中的 docker-compose.yml 内容复制到本地,并在文件所在的目录,创建一个名为 .env 的文件,配置数据库和 AI 模型(可选):
  1. MONGO_INITDB_ROOT_USERNAME=username
  2. MONGO_INITDB_ROOT_PASSWORD=password
  3. XIAOJU_SURVEY_MONGO_AUTH_SOURCE=admin
  4. # 如需启用 AI 功能
  5. AImodel_API_URL=
  6. AImodel_API_KEY=
  7. AImodel_MODEL=
复制代码
执行 sudo docker-compose up 命令启动服务。
如果遇到了 Client.Timeout 问题,可在 /etc/docker/daemon.json 中设置 Docker 镜像源,记得重启 Docker 使其生效
  1. {
  2.   "registry-mirrors": ["https://docker.m.daocloud.io"]
  3. }
复制代码
稍等片刻,即可通过 127.0.0.1:8080 访问系统,完成部署!
4.png

三、XIAOJUSURVEY 的“新技能”

看到在这里,是不是感觉 XIAOJUSURVEY(小桔调研)表现中规中矩,想知道它的有趣之处,我们接着往下看!
在过去半年,XIAOJUSURVEY 不断进化,新增了一些“懂事儿”的功能,让调研更加智能和高效。
3.1 AI 生成问卷

通过自然语言描述问卷需求(对话),即可自动生成问卷,包括单选、多选、矩阵等常见题型,支持实时编辑和预览。无需逐题配置,使用门槛大幅降低。
5.png

3.2 跨端 SDK

基于 React Native 开发的 SDK,支持问卷嵌入 Web 和移动端应用。通过 Survey.init(options) 快速配置,实现灵活适配多端场景。
6.jpeg

3.3 Excel 导入问卷

支持直接上传本地 Excel 文件,自动转换为线上可编辑的问卷。
7.png

3.4 多级联题

实现选项间的层级化关联,轻松配置复杂逻辑,优化问卷长度,提升用户填写体验。
8.png

3.5 回收站功能

完整的问卷删除与恢复管理能力,防止误操作导致数据丢失。
9.png

四、技术解读

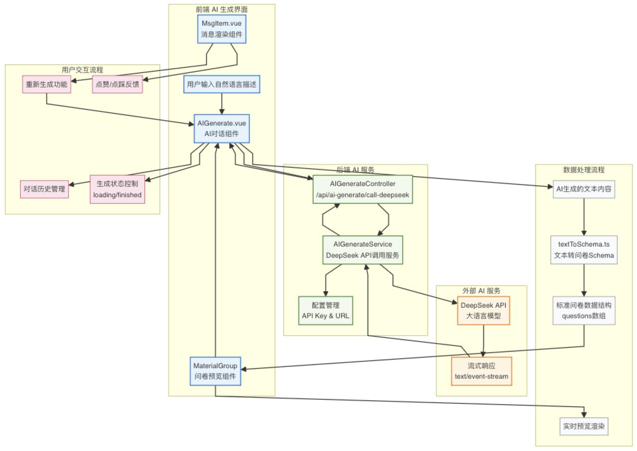
4.1 AI 驱动的问卷生成

10.jpeg

XIAOJUSURVEY 的 AI 问卷生成功能背后,融合了多项热门技术:

  • 提示词工程:通过系统提示词明确题型标注方式,优化生成逻辑。
  • 结构化输出:采用可解析的文本格式作为中间产物,确保生成结果准确映射到内部 Schema。
  • 实时交互:支持流式渲染、反馈与重生成。
  • 稳定性与容错:内置预处理、失败重试机制,降级回退到最小可用问卷骨架。
  • 安全合规:对输入做敏感信息屏蔽,记录调用日志,避免数据泄露。
4.2 跨端适配的技术实现

随着嵌入式调研卡片(embedded survey card)在 Web 和移动应用的广泛应用,越来越多企业通过小巧直观的界面内嵌问卷,高效获取用户反馈与产品数据。研究数据指出,嵌入式调查可在用户无需跳转页面的前提下收集意见,大幅提升响应率与用户体验
基于此背景,XIAOJUSURVEY 利用 React Native 推出了移动端跨端 SDK,为业务方提供了与 Web 端一致的调研接入能力。该 SDK 不依赖第三方 UI 框架,采用自研组件体系,确保跨端界面风格统一且易于定制。开发者可通过统一的初始化入口 Survey.init(options) 快速配置 host、端口、应用 ID 与渠道等参数,构建灵活适配多端的调研流程。
11.png

SDK 架构采用“协议驱动 + 组件化渲染”模式,遵循配置加载、协议解析、组件呈现与回调处理四大流程,底层基于问卷协议与题型协议驱动。
12.png

交互层面,目前支持 Radio、CheckBox、Input、TextArea、Star 和 Grade 六类题型,结合主题配置与容器化设计,既满足卡片式嵌入场景,也支持弹窗式展示。基础 UI 组件通过统一主题配置,可轻易实现品牌化定制,提升平台一致性和用户信任感。
五、最后

作为一个开源项目,XIAOJUSURVEY(小桔调研)持续优化迭代,专注于用智能化的方案解决调研难题。如果你正在寻找一款轻量、高效的调研工具,不妨试试小桔调研!
13.png

官网:xiaojusurvey.didi.cn
GitHub 地址:github.com/didi/xiaoju-survey
开源不易,欢迎大家为项目点亮 Star

来源:程序园用户自行投稿发布,如果侵权,请联系站长删除
免责声明:如果侵犯了您的权益,请联系站长,我们会及时删除侵权内容,谢谢合作!

相关推荐

2026-1-21 19:49:10

举报

2026-1-24 07:23:00

举报

2026-1-25 18:03:10

举报

2026-1-30 20:43:09

举报

懂技术并乐意极积无私分享的人越来越少。珍惜
2026-2-3 18:50:32

举报

12下一页
您需要登录后才可以回帖 登录 | 立即注册