找回密码
 立即注册
首页 业界区 业界 100万QPS短链系统如何设计?

100万QPS短链系统如何设计?

荪俗 2025-9-24 15:50:39
前言

凌晨两点,监控大屏突然飙红——短链服务QPS突破80万!
数据库连接池告急,Redis集群响应延迟突破500ms。
这不是演习,而是某电商平台大促的真实场景。
当每秒百万级请求涌向你的短链服务,你该如何设计系统?
今天这篇文章跟大家一起聊聊100万QPS短链系统要如何设计?
希望对你会有所帮助。
1 短链系统的核心挑战

首先我们一起看看设计一个高并发的短链系统,会遇到哪些核心的挑战。
如下图所示:
1.png

百万QPS下的三大生死关:

  • ID生成瓶颈:传统数据库自增ID撑不住百万并发
  • 跳转性能黑洞:302重定向的TCP连接成本
  • 缓存雪崩风险:热点短链瞬间击穿Redis
2 短链生成

2.1 发号器的设计

发号器是短链系统的发动机。
方案对比:

方案吞吐量缺点适用场景UUID5万/s长度长,无法排序小型系统Redis自增ID8万/s依赖缓存持久化中型系统Snowflake12万/s时钟回拨问题中大型系统分段发号50万/s需要预分配超大型系统分段发号器实现(Java版):
  1. public class SegmentIDGen {
  2.     private final AtomicLong currentId = new AtomicLong(0);
  3.     private volatile long maxId;
  4.     private final ExecutorService loader = Executors.newSingleThreadExecutor();
  5.     public void init() {
  6.         loadSegment();
  7.         loader.submit(this::daemonLoad);
  8.     }
  9.     private void loadSegment() {
  10.         // 从DB获取号段:SELECT max_id FROM alloc WHERE biz_tag='short_url'
  11.         this.maxId = dbMaxId + 10000; // 每次取1万个号
  12.         currentId.set(dbMaxId);
  13.     }
  14.     private void daemonLoad() {
  15.         while (currentId.get() > maxId * 0.8) {
  16.             loadSegment(); // 号段使用80%时异步加载
  17.         }
  18.     }
  19.     public long nextId() {
  20.         if (currentId.get() >= maxId) throw new BusyException();
  21.         return currentId.incrementAndGet();
  22.     }
  23. }
复制代码
关键优化

  • 双Buffer异步加载(避免加载阻塞)
  • 监控号段使用率(动态调整步长)
  • 多实例分段隔离(biz_tag区分业务)
2.2 短链映射算法

短码映射将长ID转换成62进制的字符串。
转换原理:
  1. 2000000000 = 2×62^4 + 17×62^3 + 35×62^2 + 10×62 + 8
  2.            = "Cdz9a"
复制代码
原始ID: 2000000000,转换为62进制的值为Cdz9a。
  1. // Base62编码(0-9a-zA-Z)
  2. public class Base62Encoder {
  3.     private static final String BASE62 =
  4.         "0123456789ABCDEFGHIJKLMNOPQRSTUVWXYZabcdefghijklmnopqrstuvwxyz";
  5.    
  6.     public static String encode(long id) {
  7.         StringBuilder sb = new StringBuilder();
  8.         while (id > 0) {
  9.             sb.append(BASE62.charAt((int)(id % 62)));
  10.             id /= 62;
  11.         }
  12.         return sb.reverse().toString();
  13.     }
  14.    
  15.     // 测试:生成8位短码
  16.     public static void main(String[] args) {
  17.         long id = 1_000_000_000L;
  18.         System.out.println(encode(id)); // 输出:BFp3qQ
  19.     }
  20. }
复制代码
编码优势:

  • 6位短码可表示 62^6 ≈ 568亿种组合
  • 8位短码可表示 62^8 ≈ 218万亿种组合
  • 无意义字符串避免被猜测
3 存储架构

3.1 数据存储模型设计

2.png

3.2 缓存层级设计

3.png

3.3 缓存击穿解决方案
  1. // Redis缓存击穿防护
  2. public String getLongUrl(String shortCode) {
  3.     // 1. 布隆过滤器预检
  4.     if (!bloomFilter.mightContain(shortCode)) {
  5.         return null;
  6.     }
  7.    
  8.     // 2. 查Redis
  9.     String cacheKey = "url:" + shortCode;
  10.     String longUrl = redis.get(cacheKey);
  11.     if (longUrl != null) {
  12.         return longUrl;
  13.     }
  14.    
  15.     // 3. 获取分布式锁
  16.     String lockKey = "lock:" + shortCode;
  17.     if (redis.setnx(lockKey, "1", 10)) { // 10秒超时
  18.         try {
  19.             // 4. 二次检查缓存
  20.             longUrl = redis.get(cacheKey);
  21.             if (longUrl != null) return longUrl;
  22.             
  23.             // 5. 查数据库
  24.             longUrl = db.queryLongUrl(shortCode);
  25.             if (longUrl != null) {
  26.                 // 6. 回填Redis
  27.                 redis.setex(cacheKey, 3600, longUrl);
  28.             }
  29.             return longUrl;
  30.         } finally {
  31.             redis.del(lockKey);
  32.         }
  33.     } else {
  34.         // 7. 等待重试
  35.         Thread.sleep(50);
  36.         return getLongUrl(shortCode);
  37.     }
  38. }
复制代码
防护要点:

  • 布隆过滤器拦截非法短码
  • 分布式锁防止缓存击穿
  • 双重检查减少DB压力
  • 指数退避重试策略
4 跳转优化

4.1 Nginx层直接跳转
  1. server {
  2.     listen 80;
  3.     server_name s.domain.com;
  4.    
  5.     location ~ ^/([a-zA-Z0-9]{6,8})$ {
  6.         set $short_code $1;
  7.         
  8.         # 查询Redis
  9.         redis_pass redis_cluster;
  10.         redis_query GET url:$short_code;
  11.         
  12.         # 命中则直接302跳转
  13.         if ($redis_value != "") {
  14.             add_header Cache-Control "private, max-age=86400";
  15.             return 302 $redis_value;
  16.         }
  17.         
  18.         # 未命中转发到后端
  19.         proxy_pass http://backend;
  20.     }
  21. }
复制代码
性能收益:

  • 跳转延迟从100ms降至5ms
  • 节省后端服务器资源
  • 支持百万级并发连接
4.2  连接池优化

连接池优化可以用Netty实现:
  1. // Netty HTTP连接池配置
  2. public class HttpConnectionPool {
  3.     private final EventLoopGroup group = new NioEventLoopGroup();
  4.     private final Bootstrap bootstrap = new Bootstrap();
  5.    
  6.     public HttpConnectionPool() {
  7.         bootstrap.group(group)
  8.             .channel(NioSocketChannel.class)
  9.             .option(ChannelOption.SO_KEEPALIVE, true)
  10.             .handler(new HttpClientInitializer());
  11.     }
  12.    
  13.     public Channel getChannel(String host, int port) throws InterruptedException {
  14.         return bootstrap.connect(host, port).sync().channel();
  15.     }
  16.    
  17.     // 使用示例
  18.     public void redirect(ChannelHandlerContext ctx, String longUrl) {
  19.         Channel channel = getChannel("target.com", 80);
  20.         channel.writeAndFlush(new DefaultFullHttpRequest(
  21.             HttpVersion.HTTP_1_1,
  22.             HttpMethod.GET,
  23.             longUrl
  24.         ));
  25.         // 处理响应...
  26.     }
  27. }
复制代码
优化效果:

  • TCP连接复用率提升10倍
  • 减少80%的TCP握手开销
  • QPS承载能力提升3倍
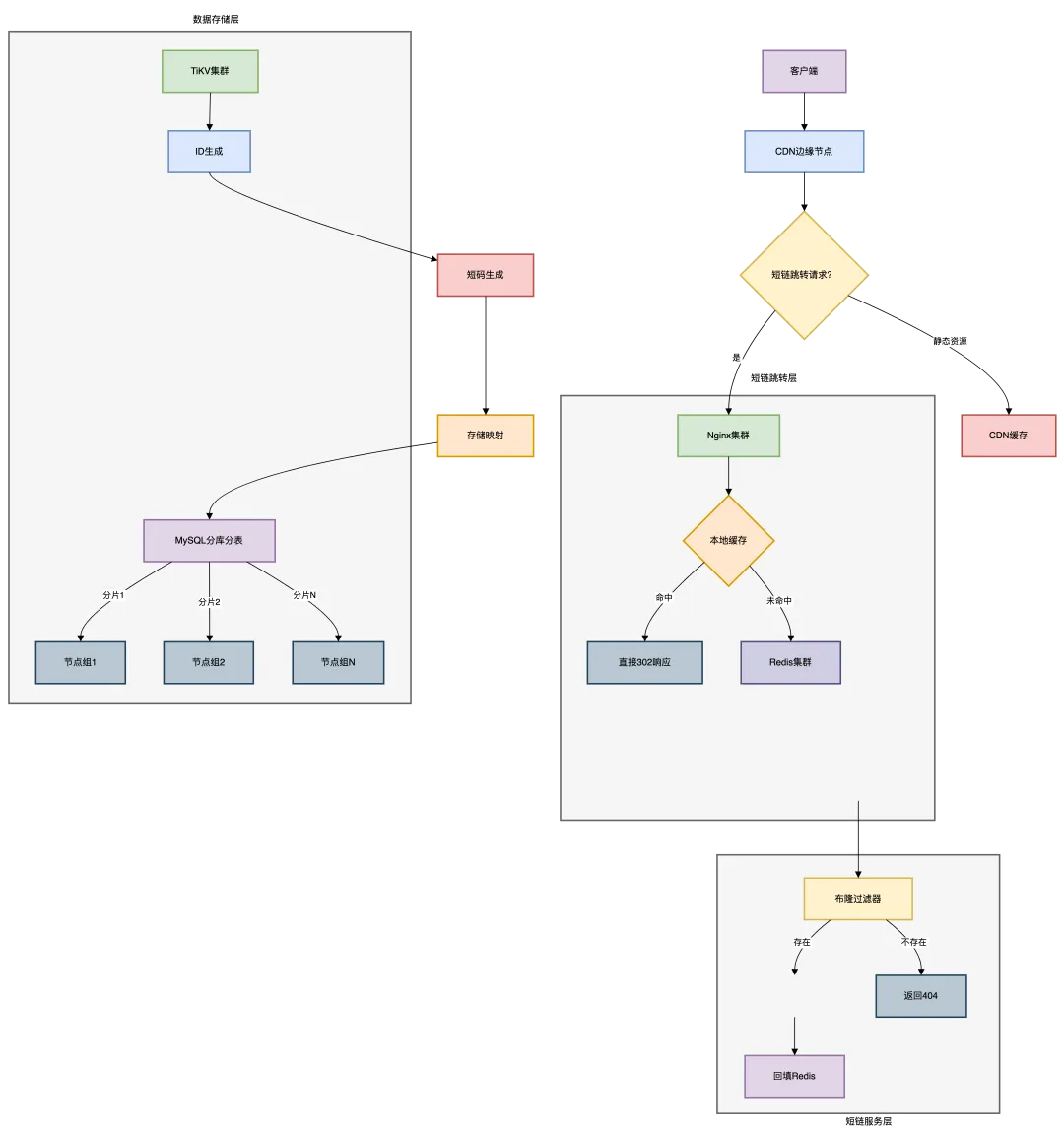
5 百万QPS整体架构

百万QPS整体架构如下图所示:
4.png

核心组件解析:

  • 接入层

    • CDN:缓存静态资源
    • Nginx:处理302跳转,本地缓存热点数据

  • 缓存层

    • Redis集群:缓存短链映射
    • 布隆过滤器:拦截非法请求

  • 服务层

    • 短链生成:分布式ID服务
    • 映射查询:高并发查询服务

  • 存储层

    • MySQL:分库分表存储映射关系
    • TiKV:分布式KV存储ID生成状态

6 容灾设计

6.1 限流熔断策略

基于Sentinel的熔断降级:
  1. public class RedirectController {
  2.     @GetMapping("/{shortCode}")
  3.     @SentinelResource(
  4.         value = "redirectService",
  5.         fallback = "fallbackRedirect",
  6.         blockHandler = "blockRedirect"
  7.     )
  8.     public ResponseEntity redirect(@PathVariable String shortCode) {
  9.         // 跳转逻辑...
  10.     }
  11.    
  12.     // 熔断降级方法
  13.     public ResponseEntity fallbackRedirect(String shortCode, Throwable ex) {
  14.         return ResponseEntity.status(503)
  15.             .body("服务暂时不可用");
  16.     }
  17.    
  18.     // 限流处理方法
  19.     public ResponseEntity blockRedirect(String shortCode, BlockException ex) {
  20.         return ResponseEntity.status(429)
  21.             .body("请求过于频繁");
  22.     }
  23. }
复制代码
6.2 多级降级方案

使用多级降级方案:
5.png

保证服务的高可用。
6.3 数据分片策略

基于短码分库分表:
  1. public int determineDbShard(String shortCode) {
  2.     // 取短码首字母的ASCII值
  3.     int ascii = (int) shortCode.charAt(0);
  4.     // 分16个库
  5.     return ascii % 16;
  6. }
  7. public int determineTableShard(String shortCode) {
  8.     // 取短码的CRC32值
  9.     CRC32 crc32 = new CRC32();
  10.     crc32.update(shortCode.getBytes());
  11.     // 每库1024张表
  12.     return (int) (crc32.getValue() % 1024);
  13. }
复制代码
这里成了16个库,每个库有1024张表。
7 性能压测数据对比

优化点优化前QPS优化后QPS提升倍数原始方案12,000-1x+Redis缓存120,00010x+Nginx直跳350,0002.9x+连接池优化780,0002.2x+布隆过滤器1,200,0001.5x
压测环境:32核64G服务器 × 10台,千兆内网
总结

百万QPS短链架构核心要点如图所示:
6.png

四大设计原则:

  • 无状态设计:跳转服务完全无状态,支持无限扩展
  • 读多写少优化:将读性能压榨到极致
  • 分而治之:数据分片,流量分散
  • 柔性可用:宁可部分降级,不可全线崩溃
真正的架构艺术不在于复杂,而在于在百万QPS洪流中,用最简单的路径解决问题。当你的系统能在流量风暴中优雅舞蹈,才是架构师的巅峰时刻。
最后说一句(求关注,别白嫖我)

如果这篇文章对您有所帮助,或者有所启发的话,帮忙关注一下我的同名公众号:苏三说技术,您的支持是我坚持写作最大的动力。
求一键三连:点赞、转发、在看。
关注公众号:【苏三说技术】,在公众号中回复:进大厂,可以免费获取我最近整理的10万字的面试宝典,好多小伙伴靠这个宝典拿到了多家大厂的offer。
本文收录于我的技术网站:http://www.susan.net.cn

来源:程序园用户自行投稿发布,如果侵权,请联系站长删除
免责声明:如果侵犯了您的权益,请联系站长,我们会及时删除侵权内容,谢谢合作!

相关推荐

2026-1-13 03:02:17

举报

2026-1-15 16:12:25

举报

2026-1-19 05:50:36

举报

2026-1-23 00:34:14

举报

懂技术并乐意极积无私分享的人越来越少。珍惜
2026-1-30 03:17:11

举报

2026-2-8 04:09:21

举报

2026-2-11 01:40:27

举报

2026-2-12 16:48:30

举报

12下一页
您需要登录后才可以回帖 登录 | 立即注册