找回密码
 立即注册
首页 业界区 业界 HashMap集合--基本操作流程的源码可视化

HashMap集合--基本操作流程的源码可视化

闹忧踫 2025-9-26 10:38:06
本文主要包含:HashMap 插入过程、扩容过程、查询过程和删除过程的源码可视化
文章对应的视频连接:https://www.bilibili.com/video/BV1wM3KzaE3d/
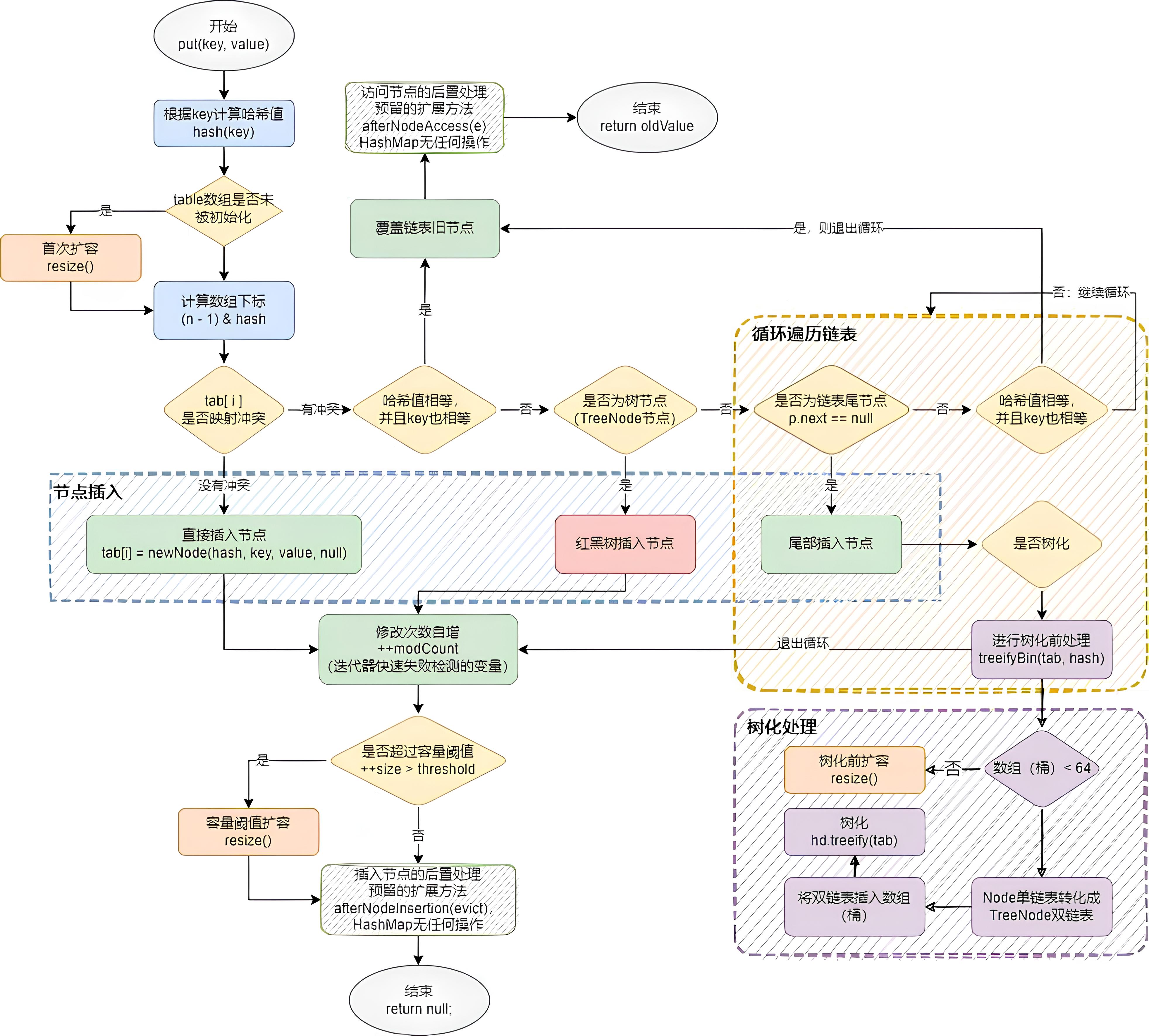
1. 操作流程

1.1. 插入过程(put(K key, V value))

插入流程主要涉及四种操作:扩容(首层扩容和阈值扩容)、单节点插入(无哈希冲突的情况)、链表遍历插入(冲突节点不超8个的情况)、红黑树插入。
插入节点的全流程图:
1.jpeg

1.2. 扩容过程(resize())

扩容条件、扩容涉及到的链表挂载、链表树化、树转链表等等,都在前一篇四次扩容的文章中讲到,渐进式的学习HashMap扩容。
HashMap扩容源码可视化
文章链接:https://mp.weixin.qq.com/s/J3kU51hb-GcM4Rsp7QCIFw
视频链接:https://www.bilibili.com/video/BV1wM3KzaE3d/
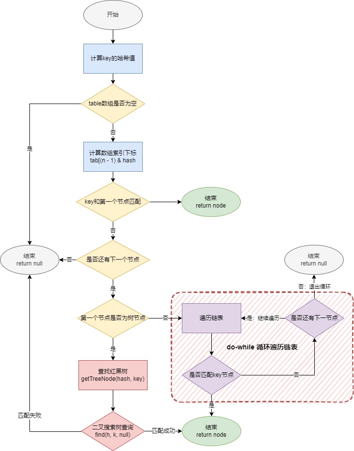
1.3. 查询过程(get(Object key))


  • 空表或 key == null :立即返回 null(null key 存储在索引 0)。
  • 计算 hash、下标 i
  • 遍历

    • 如果 table 为单链表,逐节点比较 hash 与 key.equals;
    • 如果为红黑树,调用 TreeNode 的 getTreeNode,按树结构快速查找(对数复杂度)。

查找元素全流程图:
2.jpeg

1.4. 删除过程(remove(Object key))

最后将展示单链表的节点删除和红黑树节点的删除可视化过程。

  • 计算 hash、下标 i。
  • 定位到槽位的链表或树,找到目标节点。
  • 单链表:直接断链跳过;红黑树:调用 removeTreeNode 完成删除。
  • size--,更新 modCount,返回被删节点的值。
删除链表节点

跟普通链表删除节点一样简单,下面直接通过动图来理解
3.gif

删除红黑树节点

对于链表的删除处理是很简单很好理解,但是对于红黑树的删除就会比较复杂。在HashMap中,红黑树节点删除的可视化:
4.gif

5.jpg

关键步骤大致分为四步:寻找替换节点、进入待删除状态、红黑树平衡调整和最终删除节点。
最主要的两步源码如下,其次就是红黑树数据结构删除过程的理解:
寻找替换:寻找中序后继节点作为替换节点。比如:红黑树左中右序为1、2、3、4,删除了2节点,那么就找3节点作为替换节点;如果删除3节点,那么就找4节点作为替换。对应的源代码如下
  1. if (pl != null && pr != null) {
  2.         // 如果左右都不为空,找中序的后继节点替换,(右子树最靠左的节点)
  3.         TreeNode<K,V> s = pr, sl;
  4.         while ((sl = s.left) != null)
  5.                 s = sl;
  6.                
  7.         ...
  8. }
复制代码
删除黑节点树平衡
删除的主要源码如下,已为每一行源码附上注释。
  1. // map: 当前所在的 HashMap 实例
  2. // tab: 哈希表数组(即 table)
  3. // movable=true
  4. final void removeTreeNode(HashMap<K,V> map, Node<K,V>[] tab,
  5.                           boolean movable) {
  6.     int n;
  7.     // 如果表为 null 或长度为 0,直接返回(无操作)
  8.     if (tab == null || (n = tab.length) == 0)
  9.         return;
  10.     // 用哈希值定位当前节点所在的桶 index
  11.     int index = (n - 1) & hash;
  12.     // 获取根节点
  13.     TreeNode<K,V> first = (TreeNode<K,V>)tab[index], root = first, rl;
  14.     // 从链表中断开当前节点(this),红黑树同时是双向链表这点必须知道,所以才有维护链表的操作
  15.     TreeNode<K,V> succ = (TreeNode<K,V>)next, pred = prev;
  16.     if (pred == null)
  17.         tab[index] = first = succ;
  18.     else
  19.         pred.next = succ;
  20.     if (succ != null)
  21.         succ.prev = pred;
  22.     // 如果断链后没有剩余节点(即只有当前一个节点),直接返回
  23.     if (first == null)
  24.         return;
  25.     if (root.parent != null)
  26.         root = root.root();
  27.     if (root == null
  28.         || (movable
  29.             && (root.right == null
  30.                 || (rl = root.left) == null
  31.                 || rl.left == null))) {
  32.         tab[index] = first.untreeify(map);  // too small
  33.         return;
  34.     }
  35.     // 红黑树删除操作
  36.     TreeNode<K,V> p = this, pl = left, pr = right, replacement;
  37.     //  处理删除节点p 同时有左右子节点的情况
  38.     if (pl != null && pr != null) {
  39.         // 如果左右都不为空,找中序的后继替换,(右子树最靠左的节点)
  40.         TreeNode<K,V> s = pr, sl;
  41.         while ((sl = s.left) != null) // find successor
  42.             s = sl;
  43.         // 节点颜色交换
  44.         boolean c = s.red; s.red = p.red; p.red = c; // swap colors
  45.         // 交换结构:把后继节点换上来
  46.         TreeNode<K,V> sr = s.right;
  47.         TreeNode<K,V> pp = p.parent;
  48.         // p 是 s 的直接父节点
  49.         if (s == pr) {
  50.             p.parent = s;
  51.             s.right = p;
  52.         }
  53.         else {
  54.             TreeNode<K,V> sp = s.parent;
  55.             if ((p.parent = sp) != null) {
  56.                 if (s == sp.left)
  57.                     sp.left = p;
  58.                 else
  59.                     sp.right = p;
  60.             }
  61.             if ((s.right = pr) != null)
  62.                 pr.parent = s;
  63.         }
  64.         // 调整左子树与父指针:p 的左右清空(它即将被删),s 左右指针都设置好(接替 p)
  65.         p.left = null;
  66.         if ((p.right = sr) != null)
  67.             sr.parent = p;
  68.         if ((s.left = pl) != null)
  69.             pl.parent = s;
  70.         // s 接替 p 成为新的 root 的子节点
  71.         if ((s.parent = pp) == null)
  72.             root = s;
  73.         else if (p == pp.left)
  74.             pp.left = s;
  75.         else
  76.             pp.right = s;
  77.         // 设置替换节点
  78.         if (sr != null)
  79.             replacement = sr;
  80.         else
  81.             replacement = p;
  82.     }
  83.     //  处理删除节点p 有一个或没有子节点情况
  84.     else if (pl != null)
  85.         replacement = pl;
  86.     else if (pr != null)
  87.         replacement = pr;
  88.     else
  89.         replacement = p;
  90.     // 让 replacement 替换掉 删除节点p 的位置
  91.     if (replacement != p) {
  92.         TreeNode<K,V> pp = replacement.parent = p.parent;
  93.         if (pp == null)
  94.             root = replacement;
  95.         else if (p == pp.left)
  96.             pp.left = replacement;
  97.         else
  98.             pp.right = replacement;
  99.         p.left = p.right = p.parent = null;
  100.     }
  101.     // 如果删除节点p 是黑节点,需要平衡红黑树
  102.     TreeNode<K,V> r = p.red ? root : balanceDeletion(root, replacement);
  103.     // 如果 p 等于 replacement,说明删除的节点是叶子节点,断开叶子节点
  104.     if (replacement == p) {
  105.         TreeNode<K,V> pp = p.parent;
  106.         p.parent = null;
  107.         if (pp != null) {
  108.             if (p == pp.left)
  109.                 pp.left = null;
  110.             else if (p == pp.right)
  111.                 pp.right = null;
  112.         }
  113.     }
  114.     // 将新的 root 移动到链表最前(优化访问)
  115.     if (movable)
  116.         moveRootToFront(tab, r);
  117. }
复制代码
2. 性能与并发考虑

时间复杂度
操作平均时间复杂度最坏时间复杂度备注getO(1)O(log n)红黑树查找最坏 O(log n)putO(1)O(log n)链表树化后插树最坏 O(log n)removeO(1)O(log n)红黑树删除维护平衡 O(log n)resizeO(1)O(n)摊销成本后每次插入 O(1)遍历全部元素O(n)O(n)并发风险
HashMap 非线程安全,在多线程无外部同步时可能出现数据丢失或死循环(扩容时环路)。
多线程并发场景推荐使用 ConcurrentHashMap,或者对 HashMap 外层加锁(如 Collections.synchronizedMap,串行效率低)
3. 在 HashMap 中红黑树同时是双向链表?

链表节点(未树化):Node 类型,只包含:
  1. Node<K,V> {
  2.     final int hash;
  3.     final K key;
  4.     V value;
  5.     Node<K,V> next;
  6. }
复制代码
✅ 是 单向链表
树化节点(TreeNode):扩展自 Node,添加了:
[code]TreeNode extends Node {    TreeNode parent;    TreeNode left;    TreeNode right;    TreeNode prev; //
来源:程序园用户自行投稿发布,如果侵权,请联系站长删除
免责声明:如果侵犯了您的权益,请联系站长,我们会及时删除侵权内容,谢谢合作!

相关推荐

2025-12-9 00:01:56

举报

2026-1-21 04:19:36

举报

2026-1-24 05:31:06

举报

12下一页
您需要登录后才可以回帖 登录 | 立即注册