找回密码
 立即注册
首页 业界区 业界 蓝牙基础(六):蓝牙传输层 HCI 工作原理

蓝牙基础(六):蓝牙传输层 HCI 工作原理

删一 2025-11-11 09:30:19
liwen01 2025.10.03
前言

在《蓝牙基础(二):蓝牙核心系统架构》中,我们有介绍到蓝牙分层架构设计的核心是:Host(主机)、Controller(控制器)与 HCI(Host Controller Interface,主机控制器接口)。
它们之间的关系、可以简单理解为:Host 是大脑,Controller 是身体,HCI 是它们之间的通信通道
(一)HCI 简介

(1)蓝牙协议栈中的 HCI

1.png
Host(主机) :运行在主处理器上(如 MCU、Linux、Windows 等),主要负责上层协议和应用逻辑。
Controller(控制器):Controller 通常集成在一个蓝牙芯片中(有时称为 Bluetooth SoC),负责底层无线通信功能。
HCI(Host Controller Interface):HCI 是 Host 和 Controller 之间的 标准接口协议,它定义了两者如何交换命令、事件和数据。通信方式主要有:UART、USB、SPI、SDIO 等
以 USB 蓝牙适配器为例,插入电脑的那个 USB 蓝牙适配器是 Controller,PC 机系统是 Host,它们通过 USB HCI 协议进行数据通信。
2.png
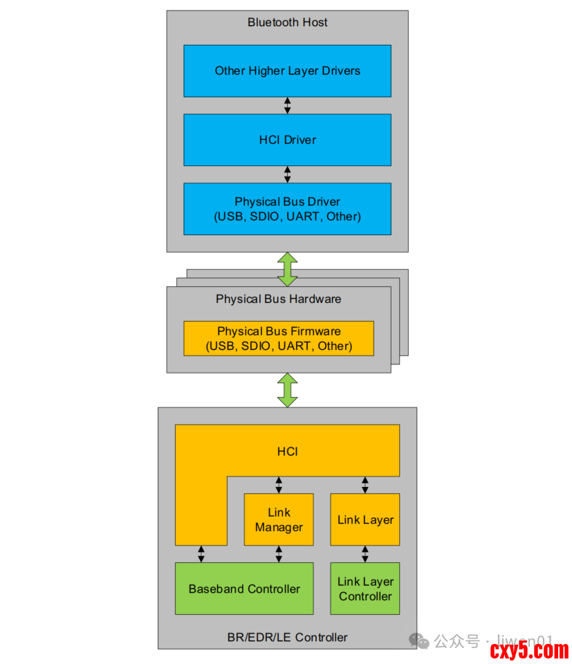
它们对应的软件层次结构图如下:
3.png
这里的物理总线,除了 USB 总线,还可以是 SDIO、UART、SPI 等等。
这些总线对 HCI 数据包是透明的传输,也就是说,它不用理解 HCI 的语义,仅仅负责 HCI 包的传输。
这样就可以保证不同硬件接口、不同厂商的模块能共用主机栈,而不必改写高层协议
(2) 蓝牙数据流

要将一个用户数据,从一个蓝牙设备发送到另外一个蓝牙设备,数据从应用层用户数据开始,经过主机(Host)、控制器(Controller),最终经由射频(RF)模块发射出去,另一端再反向流回。
4.png


  • Host 负责逻辑和协议(决定发什么数据、什么时候发)。
  • Controller 负责时序和无线电(怎么发、用哪个信道、怎么跳频)。
  • HCI 是桥梁(命令/事件/数据的标准接口)。
  • Physical Bus 是管道(USB、UART、SDIO等传输媒介)。
它的完整数据流如下:
5.png
如果要对它们进行简化,可以简化成如下流程:
  1. Host Side (PC)
  2. ──────────────────────────────────────────
  3. L2CAP / RFCOMM
  4.         ↓
  5. HCI Library
  6.         ↓
  7. USB Stack → USB Host Controller →───┐
  8.                                     │
  9. Controller Side (Bluetooth USB Device)
  10. ──────────────────────────────────────────
  11. USB Device Controller ← Bluetooth USB Firmware
  12.         ↓
  13. Bluetooth LM / LC
  14.         ↓
  15. Bluetooth Radio  →  Over-the-air →  Other Device
复制代码
可以看到,数据数从 host 到 controller,必须经过 USB 协议栈。当然,如果是使用其它的通信总线,那就是其它总线对应的驱动。
(3) HCI 数据包

HCI 在协议中的位置如下:
6.png
通过 USB适配器 + Wireshark 抓取 蓝牙 HCI 数据包,信息如下:
7.png
通过 Wireshark 抓取到的蓝牙 HCI 的数据包,我们可以看到有抓到 USB、HCI_USB、HCI_CMD、HCI_EVT.. 这些协议的数据。
USB :这是最底层的总线协议,表示所有通过 USB 物理链路 传输的数据包。HCI_USB :这是 Wireshark 的 USB-HCI 解码层。用于承接 USB 层和HCI 层之间的数据。它不是新的协议,而是 Wireshark 把 USB 层数据识别为 蓝牙 HCI over USB 的结果。HCI_CMD、HCI_EVT:通过 HCI_USB 解析出来的真实的蓝牙HCI 数据包截图最开始的一串USB数据包,是一个USB枚举流程,以便 Wireshark 识别所有的 USB 设备。
(二) HCI 数据类型

主机与控制器之间通过 HCI 传输层的数据主要有:HCI 命令包、HCI 事件包、HCI 数据包(ACL/ISO/SCO)。
类型标识符方向用途HCI Command Packet0x01Host → Controller命令控制HCI ACL Data Packet0x02双向异步数据传输(L2CAP)HCI Synchronous Data Packet0x03双向实时音频传输(SCO/eSCO)HCI Event Packet0x04Controller → Host命令结果或事件通知HCI ISO Data Packet0x05双向BLE Isochronous 数据传输(1)HCI Command Packet 命令包

数据方向:由 host 发往 controller。
host 通过命令包告诉 controller 要执行的操作,例如建立连接、设置参数、发射广播等。
数据包格式
  1. | Packet Indicator (1B) | Opcode (2B) | Parameter Total Length (1B) | Parameters (N bytes) |
复制代码

  • Packet Indicator:固定为 0x01
  • Opcode:由 OCF(Command Field) + OGF(Group Field) 组成(16bit)

    • OGF:命令分组(如 Link Control, Controller & Baseband, etc.)
    • OCF:命令具体功能编号

  • Parameter Total Length:参数长度(0~255字节)
  • Parameters:命令的具体参数字段
(2)HCI Event Packet 事件包

数据方向:由 controller 发往 host
controller 返回执行命令的结果或状态通知,例如命令完成、设备连接成功、接收到广播等。
数据包格式
  1. | Packet Indicator (1B) | Event Code (1B) | Parameter Total Length (1B) | Parameters (N bytes) |
复制代码

  • Packet Indicator:固定为 0x04
  • Event Code:事件类型(如 Command Complete、Disconnection Complete 等)
  • Parameter Total Length:参数长度
  • Parameters:具体事件参数
常见事件有:
事件名称Event Code说明Command Complete0x0E命令执行完成Command Status0x0F命令状态返回Connection Complete0x03连接建立Disconnection Complete0x05断开连接(3)HCI ACL Data Packet 异步数据包

ACL(Asynchronous Connection-Less) 异步无连接数据包。用于传输 L2CAP 层 或上层的普通数据,如 ATT、SDP、RFCOMM 等。
数据包格式
  1. | Packet Indicator (1B) | Handle + PB + BC (2B) | Data Total Length (2B) | Data (N bytes) |
复制代码

  • Packet Indicator:固定为 0x02
  • Handle (12 bits):连接句柄
  • PB(2 bits):Packet Boundary 标志,指示分片状态
  • BC(2 bits):Broadcast Flag(点对点或广播)
  • Data Total Length:数据总长度(最大 65535)
  • Data:L2CAP 层数据
(4)HCI Synchronous Data Packet 同步数据包

用于同步语音数据(例如 BR/EDR 语音连接)或其它同步时延敏感数据
用于传输 实时音频 数据(SCO 或 eSCO 链路)。
数据包格式
  1. | Packet Indicator (1B) | Handle + Packet Status Flag (2B) | Data Total Length (1B) | Data (N bytes) |
复制代码

  • Packet Indicator:固定为 0x03
  • Handle:连接句柄
  • Packet Status Flag:包状态(如正确接收、数据丢失)
  • Data Total Length:数据长度(通常很短,如 60 字节以内)
  • Data:音频数据(CVSD, mSBC, etc.)
(5)HCI ISO Data Packet 等时性数据包

为 BLE Isochronous Channels 引入的新类型(自 Bluetooth 5.2 起支持)。
用于 BLE Audio(LE Audio)、广播音频、CIS/BIS 数据传输。
  1. | Packet Indicator (1B) | Handle + PB + TS (2B) | Data Total Length (2B) | ISO Data Load (N bytes) |
复制代码

  • Packet Indicator:固定为 0x05
  • Handle (12 bits):ISO 链路句柄(与 CIS_ID/BIS_ID 关联)
  • PB(2 bits):Packet Boundary 标志
  • TS(1 bit):是否包含时间戳
  • Data Total Length:ISO 数据长度
  • ISO Data Load:包含 ISO Header + Audio/Other Data
(三)HCI 中的 Handle 与 ID(Identifiers)

(1)Handle

在蓝牙协议中,Handle(句柄) 是用来标识一个逻辑连接(logical connection) 的编号。
它是控制器(Controller)为每个连接分配的一个唯一标识符,主机(Host)通过这个 Handle 来引用该连接。
在 HCI 层(Host Controller Interface),Handle 的主要作用包括:
区分不同的连接

  • 蓝牙设备可能同时维护多个连接(比如同时连接耳机、手表等)。
  • 每个连接都有独立的 Handle,用来区分是哪条链路的数据。
数据传输中的索引

  • 在 HCI ACL Data Packet(异步数据包)Synchronous Data Packet(同步数据包)ISO Data Packet(ISOchronous包) 中,开头字段就包含了 Handle。
  • 控制器根据 Handle 知道这帧数据属于哪个连接。
命令与事件匹配

  • 当 Host 发送 HCI 命令(例如 HCI_Disconnect)时,需要提供对应的 Handle。
  • 控制器在返回事件(Event)时也会带上这个 Handle,让 Host 知道是哪个连接断开了或状态变化。
Handle 在 HCI 层中的作用
  1.         +---------------------------+
  2.         |        Host (HCI)         |
  3.         +---------------------------+
  4.                     |
  5.                     |  HCI Commands / Data
  6.                     v
  7.         +---------------------------+
  8.         |     Controller (HCI)      |
  9.         +---------------------------+
  10.             |          |          |
  11.         Handle0     Handle1     Handle2
  12.          ACL#1       ACL#2       SCO#1
复制代码
(2)ID(Identifiers)

HCI 的 ID 是在 LE Audio(低功耗音频)或 ISO 数据流 中使用的编号,它不是连接编号,而是音频流编号
蓝牙里有两种 ISO 流:
CIS(Connected Isochronous Stream):用于点对点音频,比如耳机左右声道。
BIS(Broadcast Isochronous Stream):用于广播音频,比如一个扬声器广播音乐,多个耳机收听。
对应的 ID 就是:
名称含义用途CIG_IDCIS Group ID标识一个“音频组”,比如“立体声”这一组。CIS_IDCIS Stream ID标识组内某条具体的流,比如“左声道”。BIG_IDBroadcast Group ID标识一个广播组,比如“公开音频频道”。BIS_IDBroadcast Stream ID标识组内某条具体广播流,比如“英语声道”。结尾

这里主要介绍了蓝牙的 HCI 模块,下一章将介绍蓝牙的 L2CAP 模块。
 
------------------End------------------如需获取更多内容请关注 liwen01 公众号
来源:程序园用户自行投稿发布,如果侵权,请联系站长删除
免责声明:如果侵犯了您的权益,请联系站长,我们会及时删除侵权内容,谢谢合作!

相关推荐

您需要登录后才可以回帖 登录 | 立即注册