找回密码
 立即注册
首页 业界区 科技 技术实操:基于 OceanBase 打造 MCP 顾问

技术实操:基于 OceanBase 打造 MCP 顾问

褐洌 2025-9-24 14:29:06
作者,王艺辉,蚂蚁 Agent 开发工程师
首先为大家推荐这个 OceanBase 开源负责人老纪的公众号 “老纪的技术唠嗑局”,会持续更新和 #数据库、#AI#技术架构 相关的各种技术内容。欢迎感兴趣的朋友们关注!
MCP 和 MCP Advisor 是什么

MCP(模型上下文协议)可被简单理解为 AI 大模型的“手”和“脚”。大语言模型本质上是文本的概率模型,其输入与输出均为语言文本。然而,要将这些语言文本与现实世界中的各类工具(如打开空调、电脑,或指挥其他事务)关联起来,就需要一个媒介,而 MCP 正是这样一个统一的媒介接口,可将其视为 AI 与世界之间的“USB-C 接口”,如同电脑通过该接口连接硬盘、网盘、U 盘等设备,为其提供辅助功能。
1.png

尽管 MCP 具有重要作用,但现实世界中的工具种类繁多。目前市场上已存在超过13000~15000种工具,涵盖各行各业。例如,借助 MCP 与大语言模型的结合,可绘制《我的世界》中的三维图、CAD 图、机械臂,或在软件工程中进行代码部署、绘制 UI 文件等。
然而,众多工具也带来了诸多问题,主要体现在三个方面。
一是动态规划问题。例如,如果要在小红书上查找最新的新闻并进行分析,Agent 需要临时想到去小红书寻找,那么如何快速找到小红书上的相应工具及 MCP 来完成任务,即动态规划如何满足需求。
二是服务发现问题。面对众多工具,需降低大模型的认知负担,否则当工具数量超过四五十个时,大模型可能难以承受,不清楚该选择哪个工具以及需要发现哪些工具。
三是使用复杂度问题。即使已选定 MCP,如何快速投入使用,降低使用复杂度,也是亟待解决的。因此,MCP Advisor 应运而生,旨在解决这些问题。
以上文提到的小红书热点问题为例,大模型本身在本地并无能力分析处理,需通过 MCP。于是它会询问 MCP Advisor 有哪些工具及 MCP 能助其完成任务。MCP Advisor 会为其推荐 RedNote MCP 和 MCP-Hot news-Servers 等。大模型记录下这些 MCP 后,会选择其中一个继续操作。在操作过程中,若发现 RedNote MCP 还需 play wright 环境,它会继续安装 play wright 的MCP,并询问 MCP Advisor 如何安装。MCP Advisor 会告知其安装方法,大模型便可在整个过程中不间断地完成动态规划,持续运行下去。这便是 MCP Advisor 提供建议及安装能力的基础功能。
架构设计如何兼顾企业&社区

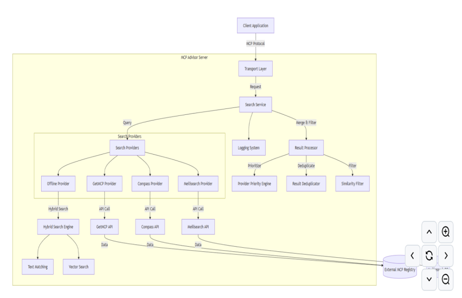
系统组件架构

社区可能会有 13000~15000 多个相对公开的数据源,对于企业用户来说,数据源可能来自于企业内部的文档数据源,文档 MCP,以及一些 MCP 无法完成的发布流程,面对不同的场景和需求,我们设计了多层 Provider 架构,一共分为 MCP 连接层、统一搜索服务层、向量引擎与 DB 层,共同完成整个分析处理流程。
2.png

MCP 连接层: 处理查询请求,同时支持 STDIO 、SSE 和 REST 三种传输方式;处理来自本地、API 和企业内部的数据源,满足不同集成场景的需求。
统一搜索服务层: 多 Provider 架构,融合 OceanBase、Meilisearch 、API 与内存引擎的混合搜索结果,提供最好的推荐效果。
向量引擎与 DB 层: 基于 TensorFfow 与 OceanBase 的 HNSW 高维向量索引,实现分布式定时数据更新,支持内存兜底。
最终将各个 Provider 的结果进行融合,无论是离线的、企业的还是社区的数据,都能在最后重排,为用户提供最佳效果。
数据流程

当用户提出问题时,在系统中包含4个处理步骤。
第一步,意图处理:首先对问题进行简单的 NLP(Natural Language Query),即自然语言处理,过程中提取关键词和意图,由 TensorFlow.js 向量化处理。向量化完成后,会进行 embedding,维度与 OpenAI 的嵌入模型保持一致,为1536 维。
第二步,并发召回与融合:多个 provider 并发混合搜索,包括内部自建的内存向量数据库、公网 API、优先处理标量过滤和向量过滤的 OceanBase 、MeiliSearch,可以继续扩展,融合各自优点。
第三步,标量&向量混合搜索:并发执行标量过滤 和向量 HNSW 相似度查询。
第四步,融合结果:允许调整不同来源的权重,加权融合推荐结果。
3.png

在 MCP Advisor 架构中,OceanBase的核心作用包括三个方面:

  • AI 生态持续发力。OceanBase 一直以来的成长有目共睹,和 FastGPT、Camel AI 等热门项目紧密合作、快速适配,为用户和开发者提供了丰富多样、便捷易用的产品生态。
  • 同时支持标量、向量和全文搜索。支持标量、向量、全文、多模等多种混合检索,可以满足各种行业等多种业务场景需求。
  • 企业内部数据源的优选。支持多模数据源,支持 MySQL 接口、分布式、高可用,对于企业内部自建 MCP 市场很有吸引力。
成果展示与未来规划

MCP Advisor 服务正式发布一月来,仅仅 Glama 一个平台已有 380+ 下载(https://github.com/istarwyh/mcpadvisor),发布后荣登全球最大市场 mcp.so 首页,并且云端已 hosted,用户可免费体验,也可下载到本地进行简单配置。
展望未来,我们将 MCP Advisor 的发展路径划分为以下四个发展阶段:

  • 第一阶段,将继续完善基础功能,解决 bad case,实现 Agent 的多样化诉求;
  • 第二阶段,计划结合深度学习能力,将重排序以及与 tour 相关的训练融入一个模型,构建强化学习模型,整合能力;
  • 第三阶段,开发任务分解引擎和动态规划系统,实现自适应 MCP 配置,提高产品易用性。
  • 第四阶段,将打造社区,提供开发者 SDK API,定制 MCP 培训工具和企业集成框架,赋能企业内部的 Agent 市场。
4.png

老纪的技术唠嗑局」不仅希望能持续给大家带来有价值的技术分享,也希望能和大家一起为开源社区贡献一份力量。如果你对 OceanBase 开源社区认可,点亮一颗小星星 ✨ 吧!你的每一个Star,都是我们努力的动力。
https://github.com/oceanbase/oceanbase

来源:程序园用户自行投稿发布,如果侵权,请联系站长删除
免责声明:如果侵犯了您的权益,请联系站长,我们会及时删除侵权内容,谢谢合作!

相关推荐

您需要登录后才可以回帖 登录 | 立即注册