登录
/
注册
首页
论坛
其它
首页
科技
业界
安全
程序
广播
Follow
关于
导读
排行榜
资讯
发帖说明
登录
/
注册
账号
自动登录
找回密码
密码
登录
立即注册
搜索
搜索
关闭
CSDN热搜
程序园
精品问答
技术交流
资源下载
本版
帖子
用户
软件
问答
教程
代码
写记录
写博客
小组
VIP申请
VIP网盘
网盘
联系我们
发帖说明
道具
勋章
任务
淘帖
动态
分享
留言板
导读
设置
我的收藏
退出
腾讯QQ
微信登录
社区
›
业界区
›
安全
安全
今日:
320
|
主题:
7566
收藏本版
(
0
)
推荐主题
读商战数据挖掘:你需要了解的数据科学与分析思维03数据挖掘流程
剑指offer-27、字符串的排列
安全访问,打造纯净安全的鸿蒙版小红书图库访问体验
k8s 新版创建完 serviceaccount 后-- 不再生成 对应的--token
数据库安全实战:访问控制与行级权限管理
MariaDB 和 GreatSQL 性能差异背后的真相
Keepalived 的高可用配置与使用
Docker Swarm 集群搭建
ansible开局配置-openEuler
【Linux】grub命令行引导进入windows系统
嘎嘎好用!推荐三款开源的 Redis 桌面客户端!
新窗
综合排序
最新主题
热门推荐
精选内容
如何使用 OCR 提取扫描件 PDF 的文本(Python 实现)
从 PDF 中提取文本一直是很多人的需求。市面上的工具虽然能处理大部分数字 PDF,但遇到扫描件 PDF 时往往无能为力,想要直接复制或获取其中的文字并不容易。其实这个问题并不是没有解法 —— 本文将带你了解如何借助 Python + OCR 技术, ...
表弊捞
前天 18:06
865
0
2
服务器IO多路复用的select和poll的区别以及监听套接字select函数的四个宏操作
目录 [*]知识补给站 [*]对文件描述符集合操作的四个宏操作 [*]服务器IO多路复用中的select和poll的区别 知识补给站 对文件描述符集合操作的四个宏操作 对文件描述符集合操作的四个宏操作在select函数中起着关键的作用,它们用于初 ...
钦娅芬
前天 18:06
942
0
5
Prometheus配置docker采集器
Prometheus 配置 Docker 采集器 Prometheus 是一个开源的监控系统和时间序列数据库,广泛用于容器化环境中。通过监控 Docker 容器,用户可以实时获取服务性能、资源使用情况等信息。本文将介绍如何为 Docker 容器配置 Prometheus 采集器 ...
湄圳啸
前天 18:04
461
0
6
夜莺官方文档优化第一弹:手把手教你部署和架构讲解,消灭所有部署失败的 case!干!
前置说明 各种环境的选型建议 [*]Docker compose 方式:仅仅用于简单测试,不推荐在生产环境使用 Docker compose,升级起来挺麻烦的,除非你对 Docker compose 真的很熟 [*]二进制部署:最推荐的方式,稳,升级也方便 [*]Helm 方式: ...
琶轮
前天 18:04
1007
0
7
11-3 MySQL 中对于 PowerDesigner 的使用
11-3 MySQL 中对于 PowerDesigner 的使用 @ 目录 [*]11-3 MySQL 中对于 PowerDesigner 的使用 [*]1. PowerDesigner的使用 [*]1.1 开始界面 [*]1.2 概念数据模型 [*]1.3 物理数据模型 [*]1.4 概念模型转为物理模型 [*]1.5 物理模型转为 ...
神泱
前天 18:04
137
0
4
iPad 也能当生产力?我用 Sealos 把 VS Code 塞进了浏览器!
哈喽兄弟们,是我!今天来聊聊咱们程序员的一个终极梦想: 如果能随时随地,在任何一台电脑、甚至一个 iPad 上,打开我熟悉的 VS Code,连上云端的服务器写代码,那该有多爽? 再也不用背着死沉的电脑上下班了!再也不用担心家里和公司的 ...
颖顿庐
前天 18:04
307
0
4
聊聊计算机中的寄存器
目录 [*]前言 [*]数据寄存器(DR) [*]地址寄存器(AR) [*]程序状态寄存器(PSW) [*]累加寄存器(AC) [*]乘商寄存器(MQ) [*]程序计数器(PC) [*]指令寄存器(IR) [*]MAR、MDR [*]小结 作者:小牛呼噜噜 | https://xiaoniuhululu.com 计算机内 ...
诘琅
前天 18:02
995
0
5
【攻防世界】流量分析1
1. 首先下载附件,解压得到一个.pcapng文件,但如果你以为这只是一个流量分析题,那可就大错特错了。 2. 第一步还是放到wireshark中,题目让我们看看这堆流量都做了什么,我只看到了握手和挥手的过程。 3. 换言之,这就是一个向服务器请 ...
扒钒
前天 18:02
981
0
4
AgentGPT 在浏览器中组装、配置和部署自主 AI 代理 入门介绍
AI MCP 系列 AgentGPT-01-入门介绍 Browser-use 是连接你的AI代理与浏览器的最简单方式 AI MCP(大模型上下文)-01-入门介绍 AI MCP(大模型上下文)-02-awesome-mcp-servers 精选的 MCP 服务器 AI MCP(大模型上下文)-03-open webui 介绍 是 ...
邰怀卉
前天 18:02
655
0
4
产品经理设计B端系统的8个核心步骤与工具推荐
在产品设计的世界里,C端系统强调的是用户体验,而B端系统更多关注业务流程的严谨性、角色权限的复杂性与系统架构的稳定性。尤其对于To B产品经理来说,设计一套合理的B端系统,不仅是技能的体现,更是驾驭业务复杂度的挑战。 本文将围 ...
渭茱瀑
前天 18:00
184
0
8
dvwa靶场的xss注入
一、XSS 1、简介 XSS又称CSS(Cross Site Scripting)或跨站脚本攻击,攻击者在网页中插入由JavaScript编写的恶意代码,当用户浏览被嵌入恶意代码的网页时,恶意代码将会在用户的浏览器上执行。 2、原理 攻击者对含有漏洞的服务器发起XSS攻 ...
廖彗云
前天 18:00
974
0
7
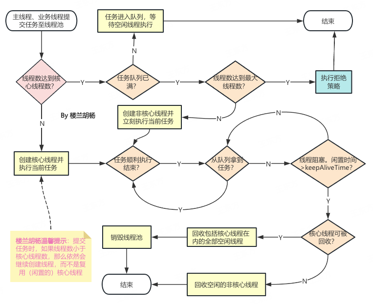
JAVA JUC干货之线程池实现原理和源码详解(下)
目录 [*]线程池设计思路 [*]线程池实现原理 [*]ThreadPoolExecutor 示例 [*]ThreadPoolExecutor 源码详解 [*]execute提交任务源码分析 [*]addWorker创建线程源码详解 [*]runWorker执行任务源码详解 [*]processWorkerExit回收线程源码详 ...
冷晓晴
前天 17:58
697
0
5
如何用两年时间面试一个人(by jobleap.cn)
在 IT 行业,人才是公司最核心的资产,招聘到合适的人才对于公司的发展至关重要。然而,当前 IT 行业的人才招聘和培养面临着诸多困境,招聘者难以找到符合要求的人才,应聘者也不清楚企业的具体需求。本文将探讨如何解决这些问题,并提出 ...
时思美
前天 17:58
152
0
4
[自制翻译]Pyglets 官方文档: In-depth game example翻译 (第一部分)
提示: [*]本文为民间自制翻译,内容可能会有误差。 [*]本文为第一部分,剩下的我会利用空余时间尽快赶出来的。 [*]因为学习需要翻译了这篇文章,有一部分是对照着机器翻译来的,建议把原文与译文对照着看。 [*]如果有翻译的不到位的地 ...
彭水晶
前天 17:52
783
0
3
dubbo-go example学习记录
dubbo-go example仓库地址: https://github.com/apache/dubbo-go-samples 你可以在 https://github.com/apache/dubbo-go-samples/blob/main/README_CN.md 查看中文的README文档 快速上手 这个是通过 https://cn.dubbo.apache.org/zh-cn/ ...
酝垓
前天 17:50
961
0
2
MySQL单表存多大的数据量比较合适
前言 经常使用MySQL数据库的小伙伴都知道,当单表数据量达到一定的规模以后,查询性能就会显著降低。因此,当单表数据量过大时,我们往往要考虑进行分库分表。那么如何计算单表存储多大的数据量合适?当单表数据达到多大的规模时,我们 ...
吉芷雁
前天 17:50
919
0
3
MySQL 32 为什么还有kill不掉的语句?
MySQL有两个kill命令: [*]kill query+线程id,表示终止该线程正在执行的语句; [*]kill (connection)+线程id,表示断开这个线程的连接,如果线程有语句正在执行,会先停止正在执行的语句。 有时候可能会遇到:使用了kill,却没能断开该 ...
呼延冰枫
前天 17:46
985
0
6
STM32 GPIO 寄存器的配置
32位配置寄存器:GPIOx_CRL,GPIOx_CRH 32位数据寄存器:GPIOx_IDR,GPIOx_ODR 32位置位/复位寄存器:GPIOx_BSRR 16位复位寄存器:GPIOx_BRR 32位锁定寄存器:GPIOx_LCKR GPIO 寄存器详解 CRL 32位端口配置低寄存器(GPIOx_CRL) (x=A..E) ...
挚魉
前天 17:46
884
0
6
Codes 项目管理软件随着产品功能越来越多,如何实现功能深度与易用性的平衡
产品一般都是开始功能少,慢慢加功能,越加越臃肿,又不想砍功能,如何做到功能深度与易用性的平衡呢?下面我从Codes 通过模板来做功能隔离的方式来做示例,可能对其他人会有一些启发。 背景 之前不断做加法从 itest的测试管理功能起, ...
蝙俚
前天 17:46
531
0
2
truncate table恢复实战3(包含lob类型字段).txt
[20250511]truncate table恢复实战3(包含lob类型字段).txt --//测试看看脚本如果表包含lob类型字段,truncate table后使用该脚本恢复数据是否可行。 --//并且记录自己操作的过程以及相关错误。 1.环境: SCOTT@book01p> @ ver2 ======= ...
茅香馨
前天 17:42
346
0
3
下一页 »
1 ...
53
54
55
56
57
58
59
60
61
... 379
/ 379 页
下一页
返 回
快速发帖
还可输入
80
个字符
高级模式
B
Color
Image
Link
Quote
Code
Smilies
您需要登录后才可以发帖
登录
|
立即注册
本版积分规则
发表帖子
转播给听众
发帖
安全
收藏
7566
本版主题
0
收藏人数
板块介绍填写区域,请于后台编辑
财富榜{圆}
anyue1937
9994893
kk14977
6845356
3934307807
991123
4
xiangqian
638210
5
宋子
9984
6
韶又彤
9998
7
闰咄阅
9993
8
刎唇
9993
9
俞瑛瑶
9998
10
蓬森莉
9951
查看更多
社区公告
本月热榜
829
windows常见命令
741
京城亚南酒业上门回收白酒老酒名酒茅台五粮
641
电视盒子 E900V22C Armbian Linux 安装与卸
608
DNA甲基化调控生物标志物及发病机制
168
副业营销(Side-Project Marketing
475
2025年科研党必备!学术深度AI论文写作工具
432
SpringCloud 常见面试题(三)
307
STM32按键扫描
746
Debian 12/13可用的华宇拼音输入法
448
剑指offer-39、平衡⼆叉树
681
Springboo下的MQTT多broker实现
703
Electron.js 详解、应用场景及完整案例
89
灵活高效的大语言模型RL训练库,解锁多项前
33
读智能新物种05伴侣动物
29
读智能新物种02合作伙伴(下)
156
pygame小游戏飞机大战_1创建游戏窗口
568
推荐一种手动设置异步线程等待机制的解决方
34
读社会工程:防范钓鱼欺诈(卷3)05读后总
873
一个表示金额的数字是 100000000L,这是多
966
H7-TOOL的250M示波器模组正式上架开卖,200